DI box fantomem napajeny s volbou gnd lift

  • Reklama
  • Zesilovače pro touring Powersoft Unica T
Uživatelský avatar
ZvukarKt
Uživatel
Uživatel
Příspěvky: 26
Registrován: sob 09. led 2010 1:33:30
Bydliště: Klatovy
Kontaktovat uživatele:

DI box fantomem napajeny s volbou gnd lift

Příspěvek od ZvukarKt » sob 24. dub 2010 13:58:48

Existuje takovy di box ? nebo ne? Mam v hlave schema ktere bych chtel realizovat ale nevim jestli to uz nahodou nekdo nedela...


Problem u vsech aktivnich DIcek co jsem videl s fantomem nemaji tu volbu gnd lift pac je to slozitejsi. Elektronika se musi napajet na vstupu a fantom je na vystupu DIcka. Takze aby to bezelo to potrebuje spolecnou zem.
Když to dobře hraje tančím... když ne ladím... a když to prostě nejde, jsem ve výčepu :D
http://www.stagemaster.cz

Uživatelský avatar
KamilV
Uživatel
Uživatel
Příspěvky: 1439
Registrován: pon 30. lis 2009 13:10:24
Bydliště: Olomouc

Re: DI box fantomem napajeny s volbou gnd lift

Příspěvek od KamilV » sob 24. dub 2010 14:12:34

DI800 od Uliho, ale (přestože ho sám vlastním), nikdy jsem nepřemýšlel nad kombinací gnd lift a phantom. Vždycky jsem potřeboval buď - a nebo.

http://www.audiotek.cz/Behringer-DI800/ ... s/:3:13671

Takže vlastně nevím, jestli je to to, co chceš :)

Uživatelský avatar
ZvukarKt
Uživatel
Uživatel
Příspěvky: 26
Registrován: sob 09. led 2010 1:33:30
Bydliště: Klatovy
Kontaktovat uživatele:

Re: DI box fantomem napajeny s volbou gnd lift

Příspěvek od ZvukarKt » sob 24. dub 2010 14:16:44

To je ono pokud budes potrebovat eliminovat zemni smycku tak nemuzes pouzit fantoma. A to chci udelat.
Když to dobře hraje tančím... když ne ladím... a když to prostě nejde, jsem ve výčepu :D
http://www.stagemaster.cz

Uživatelský avatar
TomasVv
Uživatel
Uživatel
Příspěvky: 1215
Registrován: pon 25. čer 2007 21:19:01
Bydliště: Brno
Kontaktovat uživatele:

Re: DI box fantomem napajeny s volbou gnd lift

Příspěvek od TomasVv » sob 24. dub 2010 15:45:23

Umi to např. DI100 od Behringeru a LDI02 od LD System.
Jak to mají řešené uvnitř nevím.
Dělám, co mě baví.

Uživatelský avatar
Pavel Sedlák
Uživatel
Uživatel
Příspěvky: 1335
Registrován: úte 24. črc 2007 12:44:06
Bydliště: Kralupy nad Vltavou

Re: DI box fantomem napajeny s volbou gnd lift

Příspěvek od Pavel Sedlák » sob 24. dub 2010 18:33:12

Od Behringera ještě DI-20, od ART určitě X-Direct, Radial, BSS...
Nemám strach z lopaty, mám strach ze srpu a kladiva

maly_medved
Uživatel
Uživatel
Příspěvky: 716
Registrován: úte 03. črc 2007 9:27:11
Bydliště: Pardubice
Kontaktovat uživatele:

Re: DI box fantomem napajeny s volbou gnd lift

Příspěvek od maly_medved » pon 26. dub 2010 8:47:49

podle mě všechny rozumější DI-BOXY

jardatop
Uživatel
Uživatel
Příspěvky: 461
Registrován: stř 26. bře 2008 23:39:44
Bydliště: Olomouc
Kontaktovat uživatele:

Re: DI box fantomem napajeny s volbou gnd lift

Příspěvek od jardatop » pon 26. dub 2010 18:33:08

Pokud vim, tak DI800 ma i sitove 230V napajeni cele krabice, takze v priapde GND LIFT je to napajeni zapotrebi. Kdyz GND LIFT nepotrebujes, tak DI800 nemusi byt napajen z 230V, ale z phantoma.
Ale mel jsem ho v ruce pred nekolika lety, tak doufam, ze si to dobre pamatuju.

Uživatelský avatar
Jose1
Uživatel
Uživatel
Příspěvky: 638
Registrován: stř 20. kvě 2009 19:31:19
Bydliště: Brno
Kontaktovat uživatele:

Re: DI box fantomem napajeny s volbou gnd lift

Příspěvek od Jose1 » pát 30. dub 2010 21:17:34

je to tak....

Elkon2
Uživatel
Uživatel
Příspěvky: 54
Registrován: sob 28. lis 2009 8:31:28
Bydliště: Čermná nad Orlicí

Re: DI box fantomem napajeny s volbou gnd lift

Příspěvek od Elkon2 » stř 03. lis 2010 20:21:49

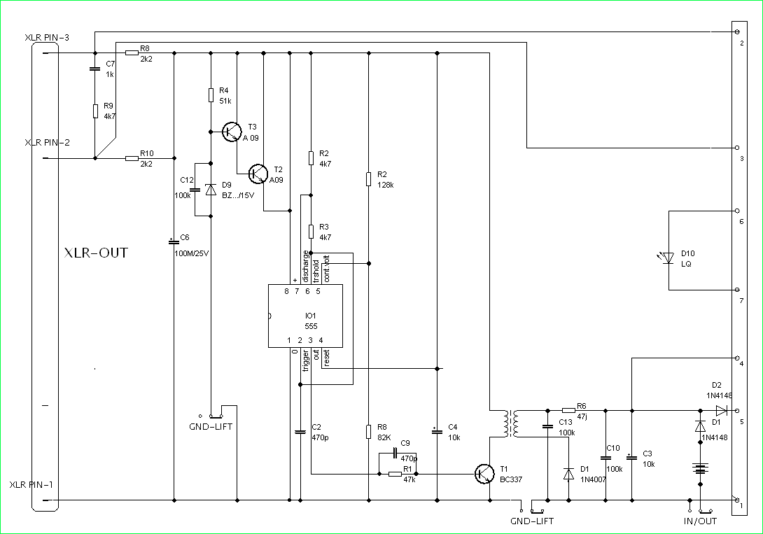
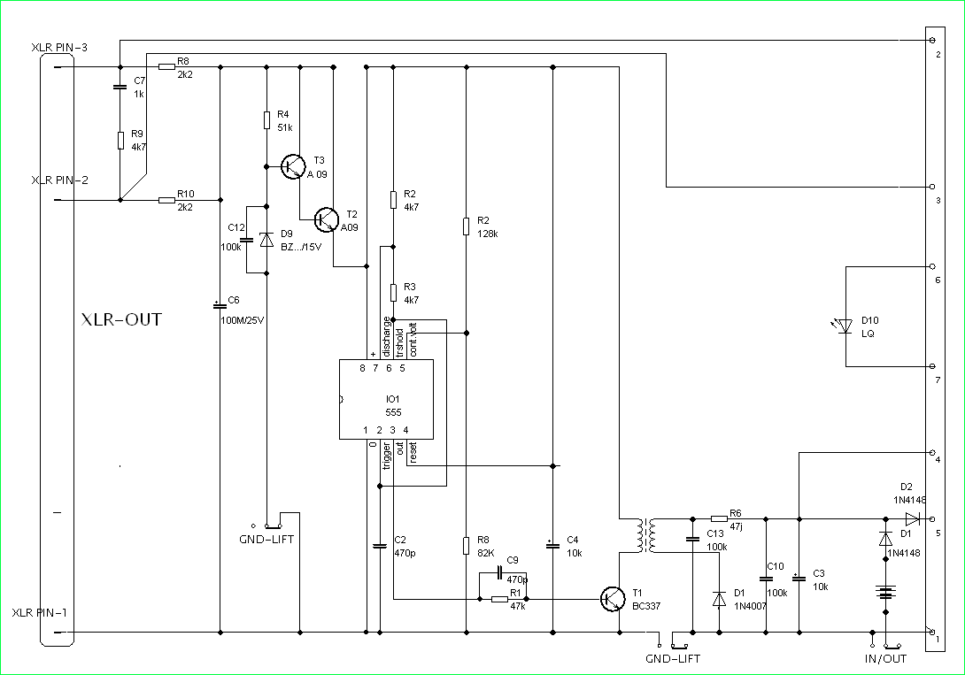
Jen mimochodem zmínili, jste Uliho DI 100. Ten má zatím jediný možnost odpojení "země" i při phantom napájení.
Má totiž oddělovací NF trafo a napájení z phatomu je odděleno měničem.
Jinak vpříloze je schema zdrojové desky.(omlouvám se za případné chyby
v indexech součástek - z smd konstrukce se "čte" dost špatně).
Přílohy
Opravené schema<br />Schema není uplně závazné co se <br />týče hodnot a indexů součástek.
Opravené schema
Schema není uplně závazné co se
týče hodnot a indexů součástek.
Vtomto je obvodová chyba
Vtomto je obvodová chyba
R. Král... příznivec zvukové techniky

Frenk
Uživatel
Uživatel
Příspěvky: 691
Registrován: stř 27. srp 2008 12:14:05
Bydliště: Opava

Re: DI box fantomem napajeny s volbou gnd lift

Příspěvek od Frenk » stř 03. lis 2010 21:10:20

To me teda zajima, ktery DI-BOX s phantomem neumi GND-Lift ? :-) Jde preci o oddeleni zeme a tomu trafu v DIcku je fuk, jestli je to z napajene z baterky, site, nebo mixu.
Never ask FOH sound engeener "Are you DJ?" because he can kill you....

Elkon2
Uživatel
Uživatel
Příspěvky: 54
Registrován: sob 28. lis 2009 8:31:28
Bydliště: Čermná nad Orlicí

Re: DI box fantomem napajeny s volbou gnd lift

Příspěvek od Elkon2 » čtv 04. lis 2010 9:18:52

Ovšem dotaz byl položen jednoznačně:Di box fantomem napájený s volbou GND LIFT,
z čehož usuzuji že dotyčný se nechce starat o baterie nebo tahat síť do místa kde má di-box umístěn. Této variantě vzhovuje z toho co je (hlavně finančně)u nás dostupné
právě ULTRA-DI DI100. DI-800 sic umí napájení Phantomem také ALE odzeměním se přeruší -pol Phatomu a OZ ve vstupu jsou v tu chvíli bez napájení.
Mimochodem teď právě mám DI100 rozebrán na stole,protože přestal chodit na napájení z phantomu. Závadu zapříčiníl vadný 555 pracující jako astabilní kl. obvod v onom měniči.
R. Král... příznivec zvukové techniky

Uživatelský avatar
safa
Uživatel
Uživatel
Příspěvky: 2707
Registrován: pon 26. pro 2005 1:28:29
Bydliště: Praha, matka měst a vesnic
Kontaktovat uživatele:

Re: DI box fantomem napajeny s volbou gnd lift

Příspěvek od safa » čtv 04. lis 2010 18:34:32

Ovšem dotaz byl položen jednoznačně:Di box fantomem napájený s volbou GND LIFT,
... on je nejakej DIbox kterej nema groundlift nebo nejde napajet po +48V ? Myslel jsem ze to umej vsechny aktivni DI ...

Gustav
Uživatel
Uživatel
Příspěvky: 453
Registrován: ned 19. úno 2006 14:37:28
Bydliště: Praha

Re: DI box fantomem napajeny s volbou gnd lift

Příspěvek od Gustav » čtv 04. lis 2010 20:48:08

:oTaké jsem si myslel , že jde o Aktivní DI-BOXY , ale tam jde nejspíš o lacinějíší PASIV DI-BOX [-o<
Zvukař Gustav

Frenk
Uživatel
Uživatel
Příspěvky: 691
Registrován: stř 27. srp 2008 12:14:05
Bydliště: Opava

Re: DI box fantomem napajeny s volbou gnd lift

Příspěvek od Frenk » pát 05. lis 2010 10:38:51

No jo, ale pasiv di-box ma v sobe jen trafo, ten ani zadny phantom nepotrebuje :?
Never ask FOH sound engeener "Are you DJ?" because he can kill you....

Elkon2
Uživatel
Uživatel
Příspěvky: 54
Registrován: sob 28. lis 2009 8:31:28
Bydliště: Čermná nad Orlicí

Re: DI box fantomem napajeny s volbou gnd lift

Příspěvek od Elkon2 » sob 06. lis 2010 11:17:40

Problém je v tom že u všech aktivních di-boxů v případě odpojení GND T.J. I STÍNĚNÍ V KABELU OD PULTU přerušíte vlastně prívod napájení zpultu.
Proto nelze u všech běžně dostupných diboxů co znám použít napájení phatomem a současně odpojit GND. Umí to pouze Uliho DI-100 (ne že bych byl zastáncem FY BEHRINGER).Ještě jednou přikládám popravené schema výstupní a zdrojové desky DI 100
Opravené schema
Opravené schema
R. Král... příznivec zvukové techniky

Odpovědět

Zpět na „DI-boxy“